Deployment & Scalability
Eitherway supports four primary deployment types, each with its own CI/CD process.
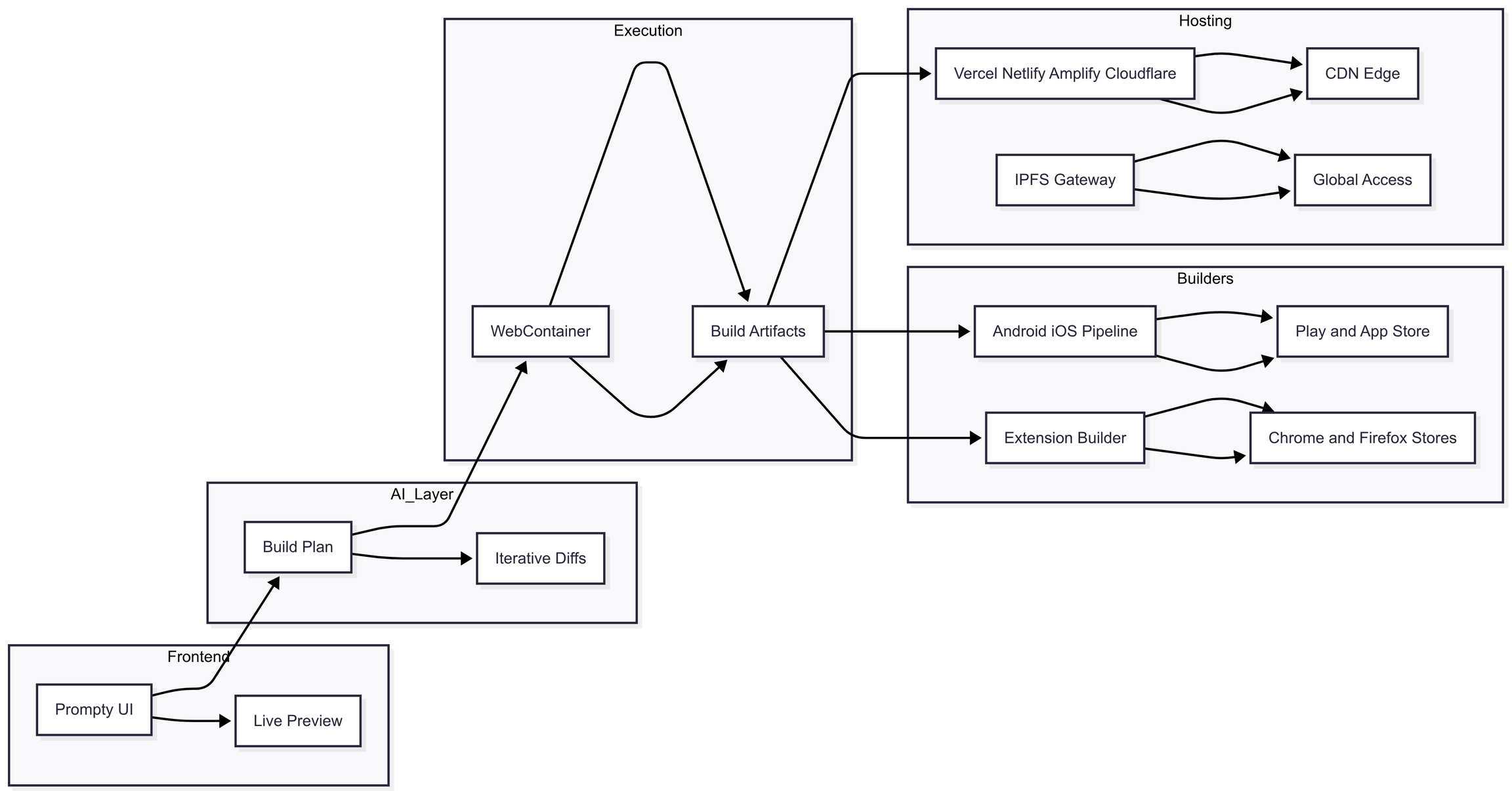
1. Web Deployment

Projects compile within WebContainer; artifacts upload to Vercel, Netlify, AWS Amplify, or Cloudflare Pages with automatic domain and SSL configuration.
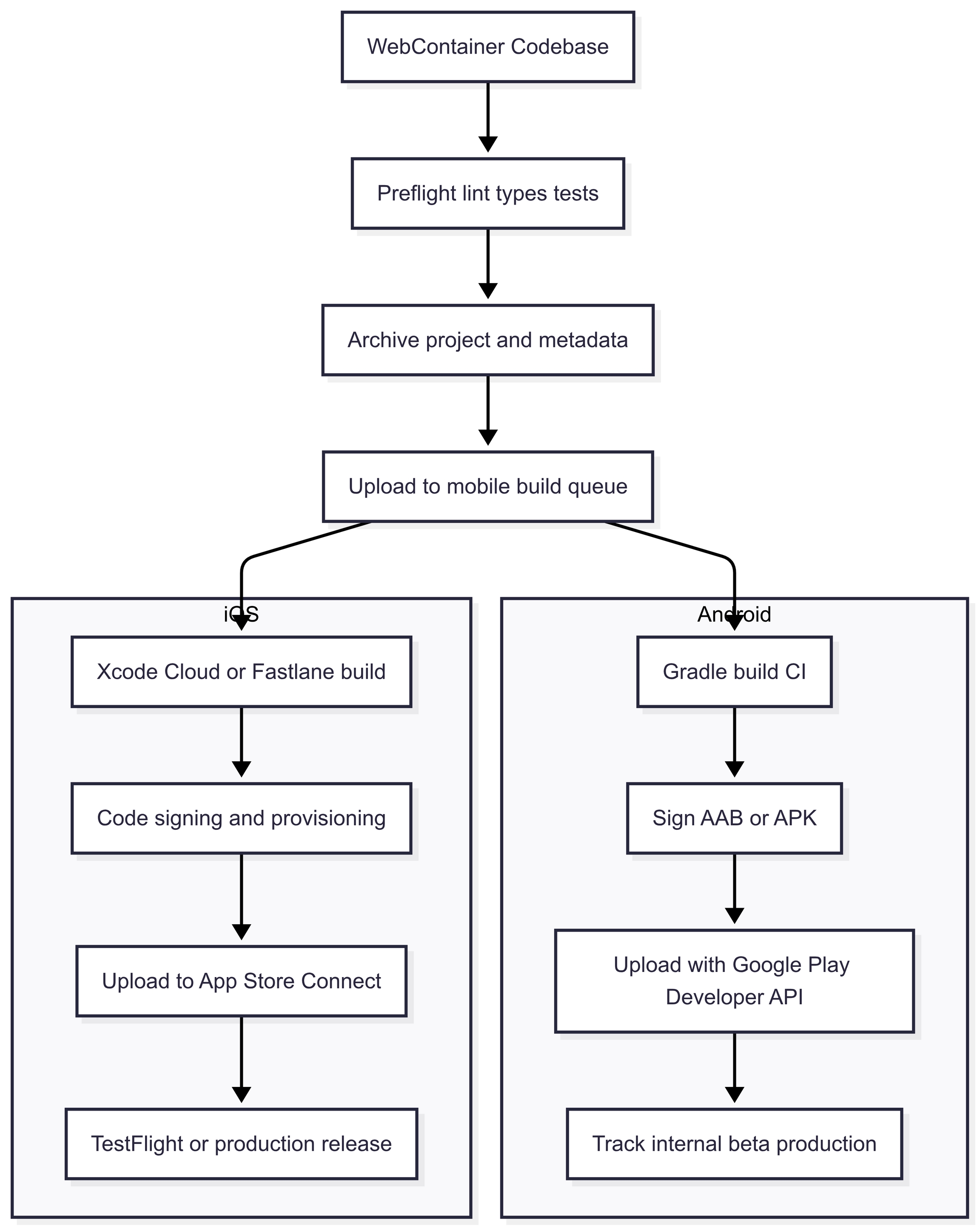
2. Mobile Deployment

Android: Cloud-based Gradle builds (AAB/APK) -> Google Play
iOS: Xcode Cloud/Fastlane -> App Store Connect
3. Browser Extension Deployment

Automatic Manifest v3 generation, lint checks, compatibility tests, direct upload to Chrome Web Store or Mozilla Add-ons.
4. Web3 Deployment

Solidity compilation via integrated tools, deployment to EVM networks, frontend to IPFS with pinning services.
5. Scalability
Stateless backends with horizontal scaling
On-demand cloud builds via serverless runners
CDN distribution for static assets
Security & Compliance
Security is handled on multiple levels:
Environment isolation – WebContainers ensure no malicious code escapes the sandbox.
Dependency scanning – Automated vulnerability checks during package installs.
API key encryption – All keys and secrets are encrypted both in transit and at rest.
Store compliance – Automated checks for Google Play/App Store guidelines before submission.
Scalability Approach

Stateless backends with horizontal scaling
On-demand cloud builds via serverless runners
CDN distribution for static assets
Last updated